新闻中心 /NEWS
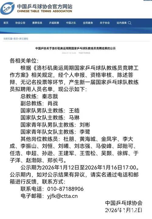
新奥运周期国乒教练竞聘揭晓:秦志戬肖战领航,孙颖莎恩师回归令人期待
2026-03-02T10:31:26+08:00
返回列表 新周期国乒教练组格局重塑的信号与期待

巴黎奥运会落幕之后 国乒正式进入新奥运周期 教练竞聘结果出炉 秦志戬肖战组成新一届国家队领航团队 再加上被视为孙颖莎恩师的教练回归 这一系列人事调整像一块新拼上的版图 把国乒未来四年的发展路径勾勒得愈发清晰 在外界看来 这不仅是一次岗位轮换 更是技术理念 管理思路 代际交接多重因素交汇下的深度重构 谁来带男队 谁来统筹女队 谁能激发孙颖莎王楚钦等新核心的上限 这些问题都被压缩到这次竞聘之中 而最终结果无疑释放出一个清晰信号 国乒准备在延续传统稳定性的基础上 叠加更具前瞻性的技术和更精细化的管理节奏 为新周期的竞争升级提前埋下伏笔

从整体布局看 秦志戬肖战领航意味着管理层选择了一种相对稳健但并不保守的方案 秦志戬在男队掌舵多年 对世界乒坛格局极为熟悉 他经历了从马龙许昕樊振东到王楚钦的多代核心球员 更清楚如何在奥运周期不同阶段进行状态调控和战术储备 肖战则在技战术细腻度 心理疏导以及年轻球员培养方面颇具口碑 曾经深度参与张继科等大满贯选手的打造 在新周期让这两位风格不同但互补性强的教练携手 其实是想用一套一刚一柔的体系 让国乒既有底气守住基本盘 又能在细节上持续进化
如果说秦志戬和肖战代表的是国乒教练团队的骨架 那么孙颖莎恩师回归则更像是给女队前场和衔接技术注入了一针精准的“兴奋剂” 孙颖莎在近几年逐渐坐稳世界第一 但她的成长曲线并非毫无波折 尤其是在从冲击者向统治者的角色转变中 如何处理连战高强度比赛所带来的心理压力 如何在对手全方位研究她的情况下保持技术领先 这些课题都需要一位对她极其了解 并且懂得在细节处“下针”的教练来辅助 这位被视作恩师的教练重新入列 不仅是情感层面的重逢 更是教练团队结构上的精细化调整 让孙颖莎能够在新周期完成从稳定夺牌到持续统治的跃迁
不少球迷在看到名单后提出疑问 国乒在已经极其成功的基础上 为何还要进行如此大力度的教练竞聘与调整 其实原因很简单 奥运周期的更替意味着全球竞争格局的再洗牌 欧洲球员对高质量拧拉及变化发球的研究不断深入 日本韩国在节奏加快和前三板抢攻上持续投入研发 如果国乒只停留在“经验丰富”的安全区 很可能在细微之处被对手不断咬近比分 教练竞聘本身就是一次自我更新的过程 通过公开竞争和岗位再分配 让更多具有新技术理念和数据意识的教练走到前台 同时也逼迫原有主力教练不断证明自己的战术创造力和队伍管理能力 这种内部良性竞争某种意义上比外部压力更具推动力
以男队为例 在巴黎周期前半段 王楚钦完成了从“天赋型选手”到“核心担当”的升级 但他在关键场次中的情绪管理和战术选择仍有起伏 这对教练团队是很大的挑战 秦志戬的特点在于善于通过系统性训练方案帮助球员建立可复制的决胜模式 而不仅依赖临场灵感 同时他对技术细节的要求非常严苛 经常通过视频复盘和数据分析拆解对手的节奏弱点 在新周期 男队需要构筑的不仅是个人能力的巅峰 更是应对不同风格对手的多套战术预案 在这方面 秦志戬的长期积累堪称国乒的“战术数据库” 肖战的加入则有望带来更灵活的场上应变和精神层面的激励 让年轻主力在高压环境下更敢于释放自我
相比之下 女队的焦点更多集中在孙颖莎教练团队的重组上 作为目前世界范围内最具稳定性的女单选手之一 孙颖莎已经具备“标杆型球员”的特征 在这种位置上 她面临的挑战不再是如何爆冷击败强手 而是如何在所有对手对她进行针对性布置的情况下 依然保持足够的变化 尤其是发球落点的隐蔽性 反手拧拉线路选择 以及中远台拉冲质量的连续性 过去她的恩师在青少年阶段就为她奠定了风格基础 更了解她在训练中的习惯与在比赛中容易暴露的问题 这次回归 很可能在两个方向深入发力 一是进一步打磨她的前三板控制力 让她在短球争夺中占据更稳定优势 二是开发在被动局面下的“反撕”能力 比如在落后时敢于主动改变节奏 增加突然的上手线路和节奏差 攻破对手预判
一个典型案例是 某次大赛中孙颖莎在面对欧美高大对手时 开局一度因对方强力发球和冲杀节奏陷入被动 后来教练组在场间调整中建议她缩短引拍 利用重心更低的反手快拧牵制对手正手大角 再通过连续反拉消耗对手体能 结果她不仅成功逆转比赛 还在之后对同类风格对手时形成了固定预案 这类调整看似只是技战术上的微调 实则需要教练对球员的节奏感 自信心以及对抗习惯有极高的敏感度 正是这种深度了解 才让“恩师回归”在外界眼中充满期待 因为大家知道 这不仅是一位教练的名义复任 更是孙颖莎技术迭代链条的一次关键升级
新奥运周期另一个不容忽视的关键词是团队协同 过去人们更习惯从单一教练与单一球员的组合作为观察视角 但当代高水平竞技早已进入“团队作战时代” 国乒的新教练架构很大程度上体现了这一趋势 秦志戬负责整体方向和关键战役统筹 肖战在专项技战术与心理疏导中发挥穿针引线的作用 孙颖莎恩师则在技术细节和日常训练中提供高强度打磨 在此基础上 体能师 数据分析师 心理咨询团队也会持续介入 形成一个围绕核心球员和重点项目的立体支持系统 对球员状态进行全周期高频监测 用数据说话 用案例说服 再辅以长期跟踪的技术调整 这种模式对于避免“闭门造车”和经验主义尤为重要
值得注意的是 这次教练竞聘还折射出国乒代际更迭的节奏控制 一方面 以孙颖莎王楚钦为代表的中生代已经扛起领军旗帜 另一方面 大量00后乃至更新一代小将正在快速涌现 教练组需要在“以老带新”和“新老交替”之间找到平衡点 不可能一味依赖资历 也不能盲目追求年轻化 在竞聘过程中 对教练的考察不仅看过往成绩 还要看其对新技术趋势的理解 对年轻球员的沟通方式 甚至包括如何合理安排出场机会与成长节奏 这些环节一旦把握不好 不是浪费天赋 就是透支潜力 新一届教练班子的组合恰恰体现了“老练+进取”的结构 既保持稳定核心 又为新生力量预留成长空间

放在更宏大的维度来看 新奥运周期国乒教练竞聘揭晓另一个重要意义在于对外释放出持续自我革新的信号 国乒之所以能在几十年里保持强势 从来不是因为满足于既有荣誉 而是通过内部竞争机制和不断提升的标准逼自己前进 公开竞聘本身就意味着岗位不再铁板一块 而是与成绩 能力 创新意识紧密挂钩 这对每一位教练都是无形的压力 也是动力 在这样的环境里 每一次技战术的更新 每一次训练内容的微调 都可能影响自己在下一个周期的岗位归属 这种长期压力也是国乒始终保持饥饿感的源头之一
可以预见 当秦志戬肖战真正走上新周期的领航位置 孙颖莎在恩师的陪伴下开启新阶段打磨时 国乒的训练内容 比赛策略以及队内竞争都会悄然发生变化 训练场上会出现更多模拟外协会主力风格的专项对抗 视频分析室里会堆满针对不同对手的战术模型 球员在赛后复盘中需要面对更加具体的数据反馈和更高标准的自我评估 对球迷而言 这些变化或许很难在短期内直接看见 但当下一届奥运会或世锦赛再次开打时 人们很可能会发现 国乒依旧稳健 但打法更快 节奏更飘忽 技术更立体 心态更成熟 而这一切的背后 正是这次教练竞聘和教练组重构所带来的连锁反应